部门预决算及“三公”经费信息

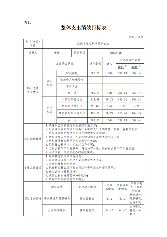
武汉市社会科学界联合会2026年部门预算
































主办: 武汉市社会科学界联合会 地址: 武汉市汉口发展大道495号
电话: 027-82616612 邮编: 430019 电子邮箱: wuhanxuekan@126.com
网址: http://www.whskl.org.cn 鄂ICP备09012055号-1 技术支持:劲捷电子

鄂公网安备 42010202001770号